TLDR
Achter elk gratis AI-account of abonnement van twintig euro per maand schuilen enorme datacenters, GPU-clusters en stijgende energiekosten. De ogenschijnlijk steeds strenger wordende quota en limieten laten zien dat de rekensom nog niet vanzelf klopt. De vraag is daarom niet alleen welke prijsstrategie het best past, maar ook of dit economisch en maatschappelijk houdbaar is. Grote spelers als Microsoft en Google kunnen verliezen tijdelijk absorberen dankzij hun winsten elders, maar voor pure AI-bedrijven tikt de klok harder. Ondertussen leren bedrijven ons gedrag aan dat efficiëntie ondermijnt, zoals elke simpele zoekvraag door een zwaar taalmodel jagen in plaats van structurele oplossingen bouwen. Hoe houdbaar is dat? Ik greep terug naar Philip Kotler om te kijken of die hier uitleg bij kon geven.
Het lange verhaal
Als je enthousiast aan de slag gaat met zaken als Google Nano Banana, Antigravity, maar ook het betaalde Claude Code of simpelweg een gratis ChatGPT-account, dan krijg je er vanzelf mee te maken: quota’s en limieten. De bedrijven stellen grenzen aan het aantal vragen dat je kunt stellen, afbeeldingen die je kunt maken, modellen die je kunt gebruiken.
Logisch toch ook? Je krijgt waar je voor betaald. Dat de vraag Wat kost iets? Of: Wat zou het moeten kosten? niet altijd hetzelfde is, was al bekend ruim voordat deze AI-veldslag van start ging. En of het nou over een kopje koffie gaat (daar betaal je niet overal en altijd hetzelfde voor) of een stochastische papagaai, bedrijven maken daar om verschillende redenen verschillende keuzes in. Ik moest meteen weer terugdenken aan de marketinglessen in Tilburg aan de universiteit en aan Philip Kotler. Hij kwam indertijd (in eerste instantie) met een matrix van 9 keuzes, gebaseerd op kwaliteit en prijs. De keuze hing er vanaf. Wilde je eerst je ontwikkelkosten terugverdienen, wat het een heel concurrerende markt waar je je plekje in moest zien te vinden, ging je voor winstmaximalisatie of juist omzetmaximalisatie (bv omdat de vaste kosten heel hoog zijn en je veel omzet nodig hebt om winst te maken).
Er staat een “kennisdocument” online bij studeersnel.nl waarin een student een uitgebreide samenvatting geeft, mocht je nog nooit van prijsstrategieën gehoord hebben. Uiteraard heeft de site ook een chatbot die je kunt gebruiken en ik vroeg:
Geef een compact overzicht (tabel) van de pricing strategieën en wanneer je die voor een AI-product zou toepassen.
Dit is het resultaat:
| Strategie | Korte Beschrijving | Toepassing voor AI-product |
|---|---|---|
| Premium Strategie (Kotler) | Hoge prijs voor hoge kwaliteit; winstmaximalisatie bij lage concurrentie en hoge vraag. | Voor geavanceerde, unieke AI-oplossingen met weinig concurrentie en sterke vraag. |
| Strategie 2 (Hoge kwaliteit, gemiddelde prijs) | Hoogwaardige AI tegen gemiddelde prijs; marktleider in kwaliteit worden. | Wanneer AI-product uitblinkt in kwaliteit en je marktaandeel wilt vergroten. |
| Strategie 3 (Hoge kwaliteit, lage prijs) | Agressieve groei door kwalitatief goede AI voor lage prijs. | Bij toetreding tot concurrerende markt of veranderende klantbehoeften. |
| Strategie 4 (Redelijke kwaliteit, lage prijs) | Marktaandeel veroveren en omzetgroei via betaalbare AI-oplossingen. | Voor brede acceptatie van standaard AI-oplossingen onder prijsbewuste klanten. |
| Average Strategie | Gemiddelde kwaliteit tegen gemiddelde prijs; marktconform. | Wanneer AI-product vergelijkbaar is met concurrenten en marktvolger is. |
| Overcharging Strategie | Gemiddelde kwaliteit tegen hoge prijs, gevoed door schaarste. | Voor niche-AI-producten met beperkte beschikbaarheid. |
| Economy Strategie | Lage kwaliteit voor lage prijs, gericht op prijsgevoelige klanten. | Basale AI-functies voor klanten die minimale kosten belangrijk vinden. |
| Strategy 8 | Te hoge prijs voor lage kwaliteit. | Te vermijden bij AI-producten. |
| Strategy 9 | Extreem hoge prijs voor lage kwaliteit. | Moet worden vermeden. |
| Cost-plus Pricing | Vaste opslag op kostprijs. | Bij gestandaardiseerde AI-services. |
| Value-based Pricing | Prijs gebaseerd op waargenomen klantwaarde. | Voor AI-producten met hoge klantwaarde. |
| Hourly Pricing | Prijs gebaseerd op gewerkte uren. | Voor AI-consultancy. |
| Performance-based Pricing | Prijs afhankelijk van effectiviteit. | Bij meetbare AI-resultaten. |
| Competition-based Pricing | Prijs afgestemd op concurrenten. | Bij vergelijkbare AI-producten. |
| Bundle Pricing | Meerdere producten voor één prijs. | Bundeling van AI-modules. |
| Psychological Pricing | Prijs gebaseerd op psychologische effecten. | Vergemakkelijkt aankoopbeslissing. |
| Geographic Pricing | Prijsverschillen per locatie. | Bij internationale AI-verkoop. |
| Discount Pricing | Prijsverlaging na verloop van tijd. | Bij verouderende AI-producten. |
| Penetration Pricing | Start met lage prijs voor marktaandeel. | Voor snelle marktintroductie. |
| Premium Pricing | Hoge prijs als kwaliteitsignaal. | Voor exclusieve AI-diensten. |
| Fixed-Price Project Pricing | Vaste prijs voor project. | Bij vaste AI-scope. |
| Tiered Pricing | Verschillende prijsniveaus. | Voor AI-pakketten. |
| Decoy Pricing | Stuurt klant naar duurdere optie. | Bij premium positionering. |
| Price Discrimination | Verschillende prijzen per segment. | Bij uiteenlopende betalingsbereidheid. |
| Sliding Scale | Prijs naar draagkracht. | Voor inclusieve AI-diensten. |
| Dynamic Pricing | Prijs varieert met vraag en aanbod. | Bij fluctuerende AI-vraag. |
| User-based Pricing | Prijs per gebruiker. | Voor SaaS AI. |
| Usage-based Pricing | Prijs per gebruiksvolume. | Bij AI-platformen. |
| Flat Rate Pricing | Vaste prijs zonder variatie. | Voor voorspelbare AI-diensten. |
Ik vind die derde kolom waarbij het taalmodel een poging gedaan heeft om er een AI-gerelateerde beoordeling aan te hangen wel grappig. Met name de “Moet worden vermeden” uitspraken. Ik weet niet helemaal of het hier een advies richting een leverancier of juist richting een klant betreft.
Wat je op dit moment ziet, is dat de grote spelers (OpenAI, Antropic, Google, Microsoft) en daaromheen een veelvoud aan andere aanbieders die diensten gebaseerd op de verschillende modellen aanbieden. Want AI is niet alleen B2C (business to consumer) maar uiteraard is het meeste geld te verdienen via B2B (business to business).
Wat vindt AI van prijsmodellen?
Natuurlijk heb ik ook AI ingeschakeld om te kijken in hoeverre mijn gevoel te onderbouwen was. Ik weet het, discutabel als je serieus onderzoeker bent, maar dit is een blogpost bij het ontbijt op maandagochtend, geen serieuze wetenschappelijke publicatie.
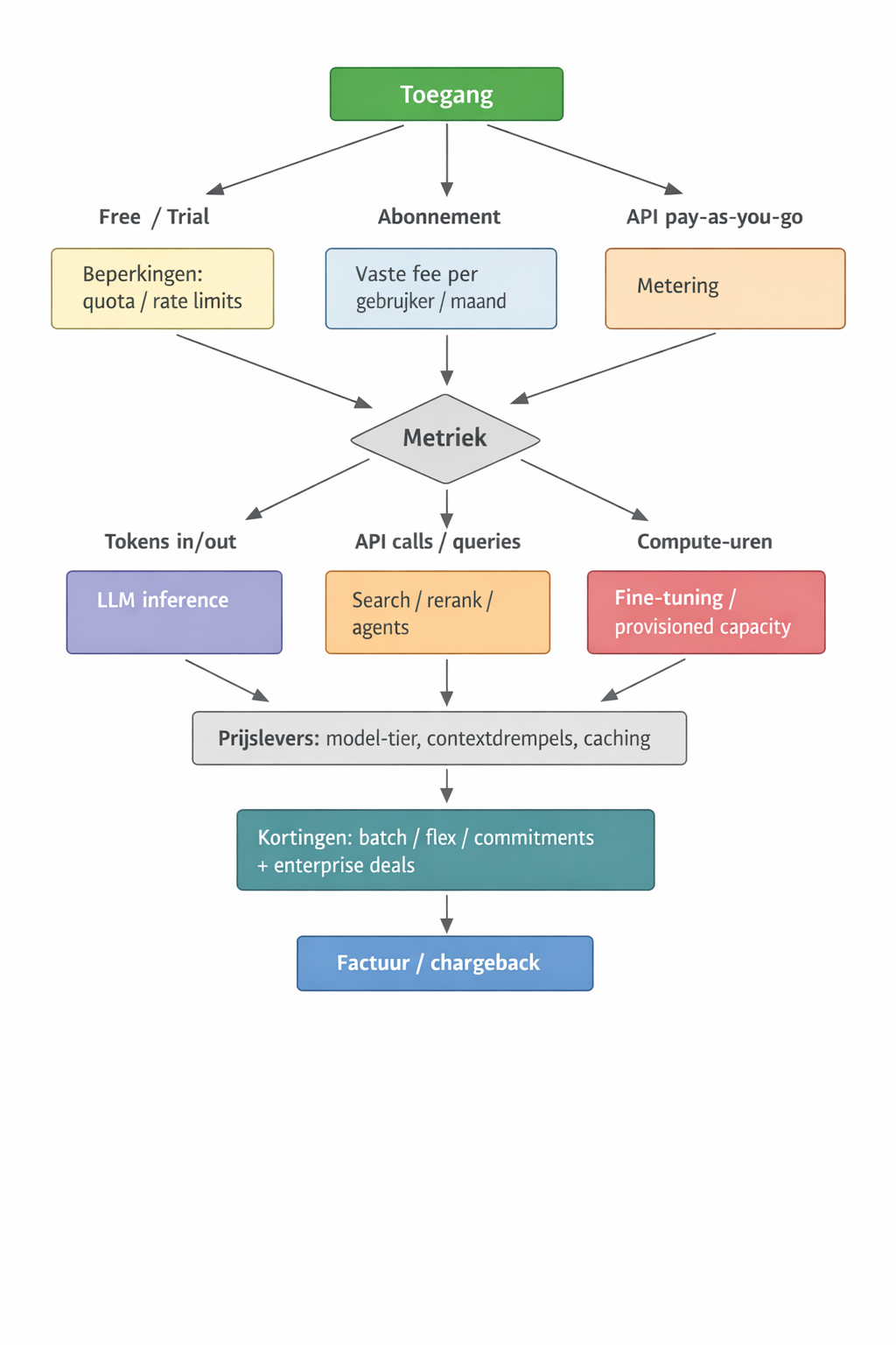
Ik zal zo laten zien waar Google Gemini (Plus-account) mee kwam. ChatGPT 5.2 kwam met een heel goed leesbaar verhaal. Je kunt het hier als pdf downloaden en bekijken. Disclaimer: ik heb niet elke link voor wat betreft bronnen voor omzet, kosten etc. gevolgd, voor mij was het voldoende dat de grote lijn van het verhaal aansloot bij en aanvulde op wat ik wist en dacht.
De stroomschema’s in de pdf zien er wat complex uit, ChatGPT laat ze in de webinterface wel netjes als afbeelding zien, in de export naar pdf komt de technische structuur alleen mee. Hierboven zie je wat ChatGPT zelf na een prompt “converteer naar afbeelding” deed met de eerste.
Twee opmerkingen uit de ChatGPT-analyse die ik hier wil uitlichten:
De [Kotler-] categorieën zijn historisch product‑/marktgericht. Cloud‑ en SaaS‑literatuur laat zien dat digitale diensten in de praktijk vaak juist worden geprijsd als variabele kostenmodellen met veel opties (pay‑as‑you‑go, reserveringen, etc.)
Met andere woorden: het gaat hier al helemaal niet om een kopje koffie, maar om een wirwar van verschillende diensten die je kunt afnemen waarbij het enerzijds lijkt alsof je heel veel maatwerk hebt, maar anderzijds ook nooit weet of je bij je huidige aanbieder te veel betaald.
Dat blijkt ook wel uit het tweede citaat dat ik wil aanhalen:
Kernobservatie: hoewel “$ per 1M tokens” een ogenschijnlijk uniforme meeteenheid is, blijken de échte strategische verschillen te zitten in (i) welke tokens worden geteld (raw vs billed, cached vs non‑cached), (ii) hoe prijs verandert met contextlengte en latency‑eisen, en (iii) hoe sterk abonnementen/credits/capaciteitsreserveringen de marginale prijs dempen of juist escaleren
En waar het mij vooral om ging, de reden waarom ik aan deze blogpost begonnen ben, is dit:
Die paar minuten van Google, duren inmiddels al meer dan een half uur. En niet op een gratis account, maar een Plus-account. En voor Antigravity vind je online heel veel verontwaardigde berichten. Want ook daar lijkt Google zwaar last te hebben van zijn eigen succes.
Google heeft de tokenlimieten en de tijd die je moet wachten voordat deze weer aangevuld worden de afgelopen tijd van enkele uren moeten oprekken naar enkele dagen. Ook hier zowel voor gratis als voor betaalde accounts, en zo te lezen dus ook voor mensen die bv al een jaar vooruit betaald hadden voor een betaald account onder de veronderstelling dat de limiet die op dat moment golden ook voor het hele jaar zouden blijven gelden (niet dus). En geloof me, Gemini 3 Flash wil je niet gebruiken om dingen te programmeren. Die werkt prima als je gewoon wat vragen wilt stellen, maar als je code wilt debuggen dan wordt je er helemaal gek van.
Wie valt er het eerst om?
Dat is een goede vraag waar ikzelf nog geen antwoord op heb. Microsoft en Google niet. Met een winst van zo’n 30 miljard dollar per jaar hebben ze wel wat speelruimte. Voor OpenAI en Antropic met een *omzet* van zo’n 10-15 miljard dollar per jaar maar voor beiden nog geen geregistreerde jaarwinst, tikt de klok wat harder. Als dan je kostprijs per eenheid hoger ligt dan de opbrengsten, weet je dat je het lek in ieder geval nog niet boven hebt.
Google heeft een vreselijke reputatie als het gaat om het in de markt gooien van nieuwe producten, er dan slecht voor zorgen en ze daarna dan ook weer de nek omdraaien. Dus wat dat betreft past het er ook allemaal wel een beetje bij. Maar ik kan me toch bijna ook niet voorstellen dat Sundar Pichai hier nu echt zo blij mee is.
En hoe duurzaam is dit?
Ik wil het toch even aangestipt hebben. Traditioneel gaan bedrijven in een winner takes all markt over lijken. Toen Zalando een voet tussen de deur probeerde te krijgen als het ging om online verkoop van kleding, gingen ze uit van gratis verzenden en terugsturen. Dat is iets wat je niet oneindig lang vol kunt houden. Maar het leert consumenten heel slechte eigenschappen aan. Het versturen van fysieke producten kost gewoon geld. En terugsturen kost meer dan nóg een keer verzendkosten, want of een product dan ooit nog een keer verkocht kan worden hangt van een heleboel dingen af. En anders gaat het op de afvalberg.
Bij AI zie je vergelijkbare dingen gebeuren. Bedrijven bouwen massaal datacentra, kopen alle geheugen en processingcapaciteit in die geproduceerd kan worden om aan de enorm groeiende vraag te voldoen. Als consument betalen we “gewoon” voor AI: vaak 20 euro (excl. BTW) of 200 euro per maand. Het eerste kost zoveel als een maand Netflix, het tweede betaal je waarschijnlijk alleen als je er zelf ook weer geld mee verdiend. Maar de daadwerkelijke kosten zijn hoger. Als ik ChatGPT een vraag stel die Google ook zonder AI-modus had kunnen beantwoorden, dan ben ik niet kostenefficiënt bezig. Voor mij maakt het wellicht niks uit, maar de ene zoekopdracht kost meer verwerkingskracht dan de andere.
Als ik “lui” ben en AI een complexe applicatie voor me laat installeren en dat dan meteen gebruik om feedback naar de ontwikkelaars te sturen, dan is dat wellicht nog te verantwoorden op de langere termijn? Maar voor andere zaken is het vaak handiger om AI één keer (bv) een Pythonscript te laten ontwikkelen en dat voortaan te laten draaien ipv elke keer een taalmodel het wiel opnieuw te laten uitvinden. Maar dan moet je wel weten hoe je ervoor zorgt dat dat gedaan wordt. With great power en zo.
Goed, genoeg geprocrastineerd op de maandagochtend. Tijd voor wat echt handmatig denkwerk. En dan in de auto naar mijn werk (sorry, 60km enkele reis is te ver met de fiets, geen zelfrijdende auto en geen goed aansluitend OV). Er is nog winst te behalen.






